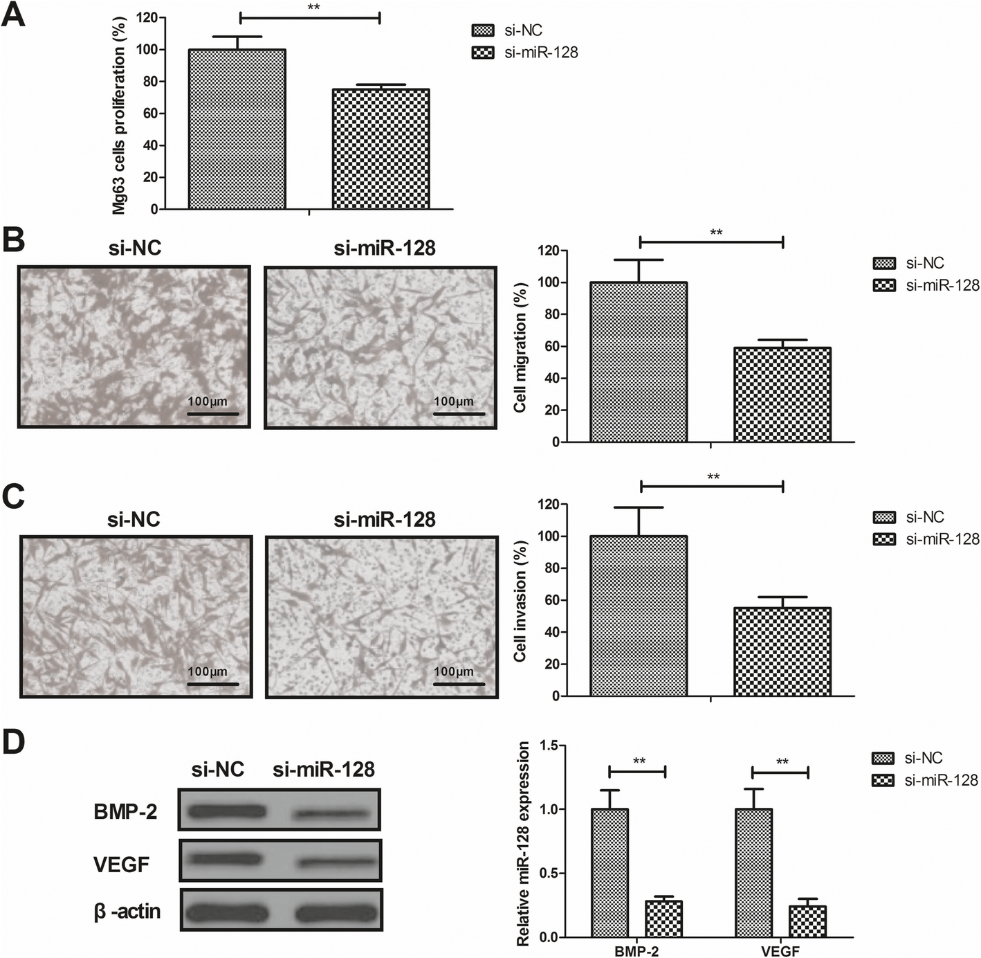
Fig. 2

Knockdown of miR-128 inhibited Mg63 cells proliferation, migration, and invasion. Inhibitory effects of si-miR-128 transfection on proliferation (a), migration (b), and invasion (c) of Mg63 cells. d Protein expression of BMP-2 and VEGF in si-miR-128-transfected Mg63 cells. **P < 0.01 vs. si-NC