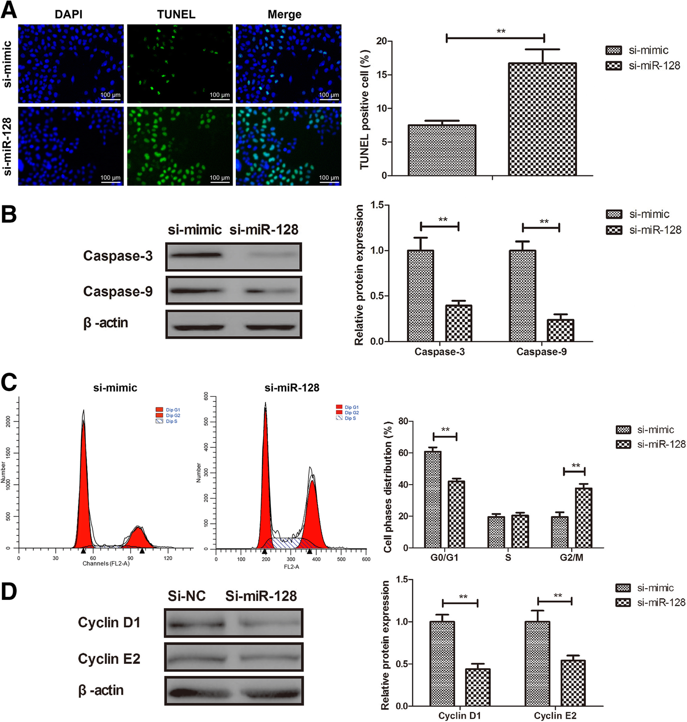
Fig. 3

Knockdown of miR-128 induced apoptosis and arrested cell cycle of Mg63 cells. a si-miR-128 induced apoptosis of Mg63 cells. b si-miR-128 increased caspase-3 and caspase-9 expression in Mg63 cells. c si-miR-128 arrested G2/M phase in Mg63 cells determined by flow cytometry analysis. d Expression of cyclin D1 and cyclin E2 in si-miR-128-transfected Mg63 cells. **P < 0.01 vs. Si-NC